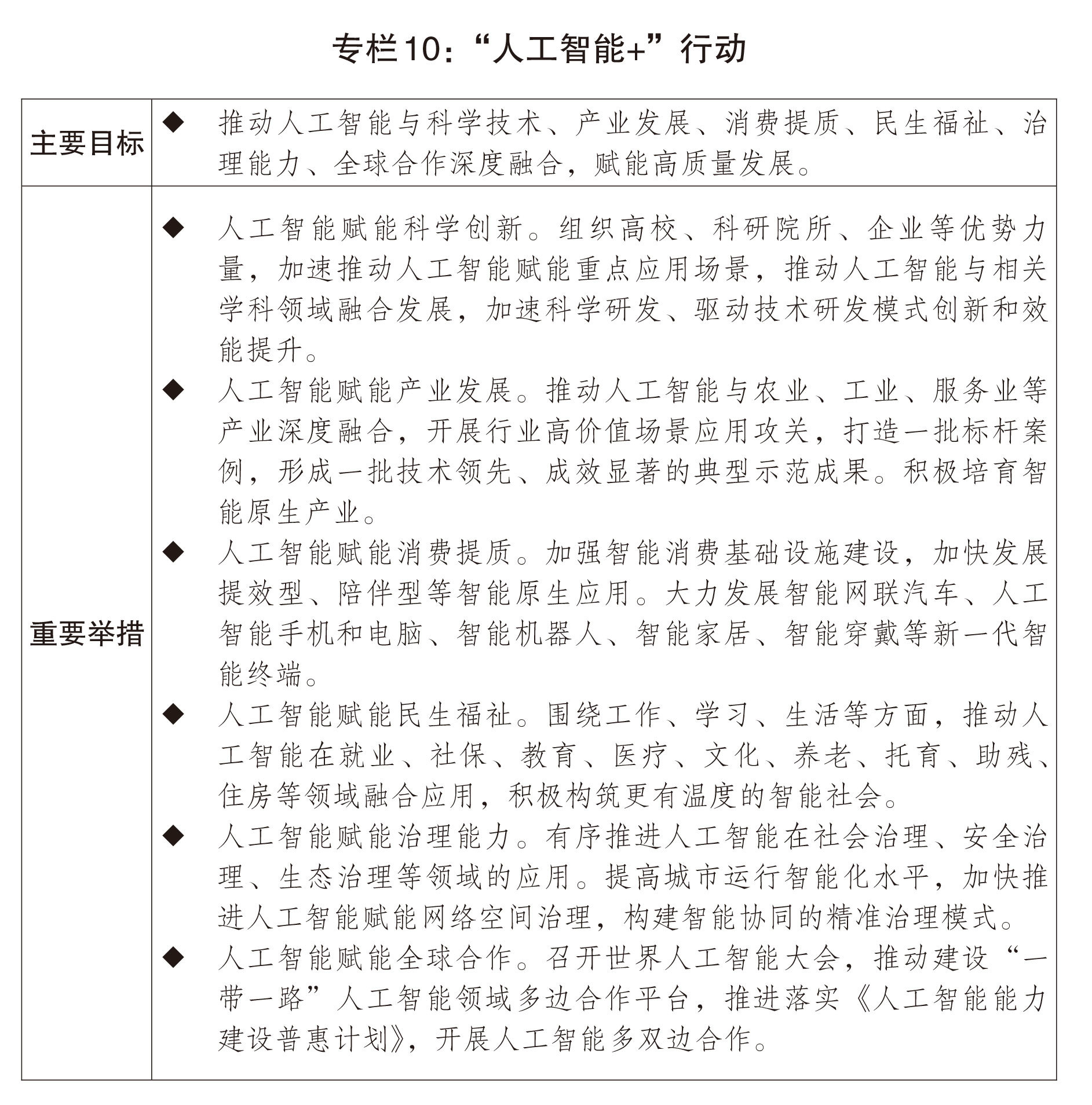
海证资本 两会受权发布丨关于2025年国民经济和社会发展计划执行情况与2026年国民经济和社会发展计划草案的报告(专栏10) 海证资本 来源:旭盛配资官网 网站:启运配资 日期:2026-03-15 14:59:11 查看:173 新华社图表,北京,2026年3月14日新华社发 启运配资提示:文章来自网络,不代表本站观点。 上一篇:中财所 奥巴马批“柯克观点错误” 还不忘怼特朗普被白宫反击 下一篇:峪科配资 1938年,北京胡同深处,74岁的齐白石与妻儿们留下了一张温馨合影。